首页
新闻
机构
信息
互动
办事
行业
专题
首页
>
热点专题
>
行政执法公示
>
事后公开
>
行政检查信息公示
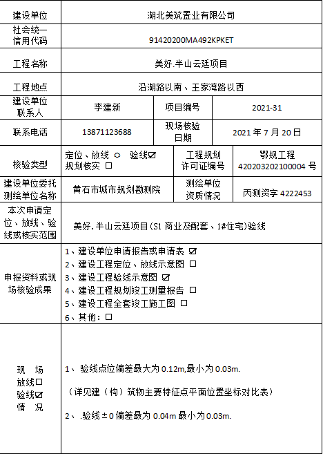
验线合格成果单(2021-31)
来源:执法监督科 时间:2021-07-30 15:52
验线合格成果单(2021-31)